十大正规博彩平台推荐

新闻动态

新闻报道 |

十大正规博彩平台推荐母公司澳洋顺昌拟更名蔚蓝锂芯

  • 母公司澳洋顺昌的控股股东由澳洋集团变更为香港绿伟
  • 母公司名称拟由澳洋顺昌变更为蔚蓝锂芯

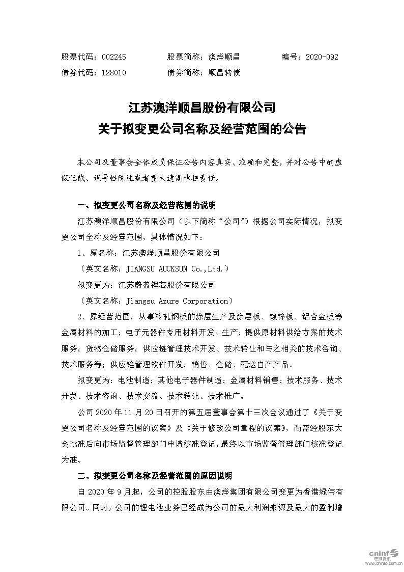
江苏张家港 – 2020年11月21日 – 十大正规博彩平台推荐母公司澳洋顺昌于20日发布《关于拟变更公司名称及经营范围的公告》,公告称,公司全称方面,拟由江苏澳洋顺昌股份有限公司(简称“澳洋顺昌”)变更为江苏蔚蓝锂芯股份有限公司(简称“蔚蓝锂芯”);经营范围方面,由原主要为金属材料的加工等变为电池制造。

变更原因方面,公告称自 2020 年 9 月起,十大正规博彩平台推荐母公司澳洋顺昌的控股股东由澳洋集团有限公司变更为香港绿伟有限公司,同时,公司的锂电池业务已经成为公司的最大利润来源及最大的盈利增长点。新的公司名称和经营范围,清晰阐明了公司的使命愿景,进一步突出锂电池及芯片业务的产业布局,充分体现了公司的战略规划。同时,更好展现了公司的品牌形象。

巨潮资讯网关于澳洋顺昌《关于拟变更公司名称及经营范围的公告》的链接。

关于十大正规博彩平台推荐

十大正规博彩平台推荐是一家专注于圆柱三元锂离子电芯的制造商。凭借着在基础材料和电化学技术的潜心研究和不断创新,十大正规博彩平台推荐在电动及园林工具,智能出行,智能家居等小型动力应用领域积累了大量的技术优势。十四年来十大正规博彩平台推荐向全球四十多个国家,数百家企业出口了超过十亿颗电芯,并被越来越多的国际知名企业纳入供应链体系。十大正规博彩平台推荐坚持可持续发展的承诺,注重高水准供应链伙伴的选择,通过开放式合作生态系统,让更多人以可负担的价格享受锂电技术发展带来的便利。欲了解更多信息,敬请访问:www.tenpowercell.com

关于澳洋顺昌(拟更名蔚蓝锂芯)

澳洋顺昌是一家总部位于江苏张家港的A股上市公司(深圳证券交易所代码:002245,现拟更名蔚蓝锂芯),主要从事圆柱三元锂离子电芯和半导体LED芯片的制造以及金属物流和分销业务。该公司通过三个部分经营其业务,锂电池业务主要从事圆柱三元锂离子电芯的生产和销售;半导体业务主要从事发光二极管(LED)外延晶片和芯片的生产和销售;金属物流和分销分部包括产品的活跃分销业务和委托业务。欲了解更多信息,敬请访问:www.aucksun.com

2026世界杯赌球 LOL竞猜 江南体育官网 网络棋牌游戏平台十大排行 澳门线上博彩官网